最近想减肥,吃什么顶饿又好吃又不长肉?
原创

最近想减肥,吃什么顶饿又好吃又不长肉?

好文
试试语音读文章

热门回答:

我觉得早饭。午饭正常吃。晚饭不吃主食。不要喝碳酸饮料。油炸食品。配上运动。就很好。身边好几个因为减肥晕倒的实例。还是不要节食减肥。对身体损伤太大。

其他观点:

看你的口味啦。喜欢吃什么?如果喜欢吃粗粮。可以根据其他人的建议。什么玉米。燕麦等等。如果跟我一样不喜欢。那就让粗粮翻滚吧!一样可以减肥!说说我的食谱吧。最初减肥时候。没有很刻意的节食。早餐和午餐都是不变。晚餐略有些改变。我个人比较喜欢吃土豆和鸡蛋。我会自己做。炒土豆丝。炒鸡蛋1个(无盐)。米饭(比例减少。土豆丝多一些。不能让自己很饿。否则很难坚持下去)。依自己的口味。可以换不同的菜。比如西红柿炒鸡蛋等等然后搭配合理的运动。比如4点半下班。五点吃饭。两个小时胃排空。然后运动。主要以俯卧撑。仰卧起坐为主。然后配合弓步跳。开合跳等有氧。运动多长时间以自己的判断。我最开始是一共运动半小时休息时候要出去。爬山。游泳都可以。最主要一点。不要吃零食。哈哈。喝无糖饮料。再就是生一个娃。陪你锻炼[呲牙]

其他观点:

所有的食物都可以在减肥期间吃。只要做到摄入的总热量<消耗的总热量。就不会长肉。

顶饿不易长肉的食物。当然是高蛋白、高纤维而低热量的食物。

而至于好吃不好吃。并没有一个统一标准。完全在于个人的口感。

这些食物有:

这类食物蛋白质含量高。饱腹感强。热量也适中。

既能满足身体对蛋白质的需要。也能增强饱腹感。防止或者减少暴饮暴食。

这些食物有蛋、奶、瘦肉、鱼虾和豆类。

减肥的时候往往采取的是低碳水饮食策略。

而这种刻意的限制只会增强人体对碳水化合物的渴望。而魔芋正是碳水化合物的最佳替代品。

比如像魔芋面条、魔芋结、魔芋面片等。它们不管是外观还是口感都非常接近面条。

魔芋的热量非常的低。并且它含有丰富的葡甘聚糖和膳食纤维。吃了以后有很强的饱腹感。

所以。减肥期间适量的用魔芋替代主食。就可以减少很多的热量摄入。

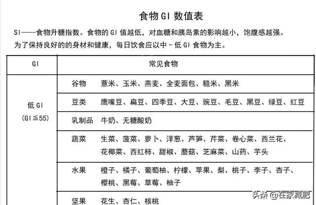
低GI食物。

低GI食物的消化时间长。饱腹感强。对血糖和胰岛素的影响很小。不容易生成脂肪。

这些食物特别适合在减肥期间食用。

低GI的食物有:

其实。上面的蛋白质食物和魔芋都属于低GI食物。但是因为其重要性。所以单独挑出来再强调一遍。

总结:

高蛋白、低GI的食物饱腹感强、营养丰富。非常适合在减肥期间食用。

在摄入小于消耗的范围内。所有的食物都是可以吃的。但是一定要控制好用量。

我是天星妈。祝您减肥成功!

您还感兴趣的文章推荐

以上就是由互联网推广工程师 网创网 整理编辑的,如果觉得有帮助欢迎收藏转发~

分享到 :
相关推荐

发表评论

您的电子邮箱地址不会被公开。

评论(2)

  • 一路有晗 永久VIP 2022年12月27日 12:06:39

    食物,魔芋,热量,碳水化合物,自己的,都是,蛋白质,炒鸡蛋,粗粮,主食

  • 樱花吻 永久VIP 2022年12月27日 12:06:39

    没想到大家都对最近想减肥,吃什么顶饿又好吃又不长肉?感兴趣,不过这这篇解答确实也是太好了

  • 擦掉眼泪我依然是王 永久VIP 2022年12月27日 12:06:39

    我觉得早饭。午饭正常吃。晚饭不吃主食。不要喝碳酸饮料。油炸食品。配上运动。就很好。身边好几个因为减肥晕倒的实例。还是不要