都说健身前喝黑咖啡能加强效果也能加速减肥,我买雀巢的那个速溶黑咖啡行不行啊?
原创

都说健身前喝黑咖啡能加强效果也能加速减肥,我买雀巢的那个速溶黑咖啡行不行啊?

好文
试试语音读文章

热门回答:

你好。我们所说的咖啡可以减肥。指的是黑咖啡。并不是所有的咖啡都可以有辅助减肥的效果。黑咖啡冲泡后。液体成黑褐色。味道苦。涩。但有豆子的醇香。咖啡有提神醒脑。加速新陈代谢。缓解大脑疲劳的作用。一杯黑咖啡的热量仅有2卡。减脂期间适量饮用确实可以达到加速身体代谢的作用。但是我们所说的仅限于黑咖啡。像拿铁。卡布奇诺。摩卡等咖啡饮品属于含有咖啡因的饮料。里面含有大量的糖和奶油。一杯的热量。是黑咖啡的100-200倍。减脂期间不推荐饮用。平时也要少喝。或者不喝。

咖啡对于减脂有辅助作用。但没有直接作用。想要拥有健康体态。还是那句老话。管住嘴。迈开腿——减少高热量食物的摄入。增加运动消耗才是致胜法宝

黑咖啡里含有咖啡因。一是可以作用于我们的神经。醒脑提神!二是可以加速我们的新陈代谢。对减肥有一定的好处。但是喝咖啡也有一些需要注意的地方:

最后提醒大家一下。喝咖啡时。千万不要加糖。不要加糖。记住。不能说黑咖啡可以帮助减肥就玩命的喝。它在你的减肥道路是只能起到锦上添花的作用。不是雪中送碳。合理饮食加上适当的运动才是根本。

其他观点:

可以明确得回答你:不行。

速溶咖啡大多是一种三合一式的咖啡。你可以看一下配料表:

白砂糖、植物末(葡萄糖浆、氢化棕榈油等)、速溶咖啡、麦芽糊精。

根据我国食品配料中的含量配比。含量最多的会放在第一位、含量最少的在最后。第一名如果是白砂糖。说明它的含糖量是非常得高。速溶咖啡的定义是通过咖啡萃取液中的水分蒸发而获得的干燥的咖啡提取物。

那么里面就会涉及到两个问题:

第一:这个提取加工的方式、技术和纯度。你如何确定?

第二:速溶咖啡在配料表大多添加物之后。说明这个成分非常少。

如果自身喜爱喝咖啡。建议看配料表中有咖啡豆、研磨咖啡的简单成分。超市常见国产品牌雀巢也有类似的产品。比如醇香咖啡(名字不太记得。看配料表就可以)。咖啡豆含量高的纯黑咖啡口味并不好。发苦或者发酸。但是味道会较速溶要醇香许多。

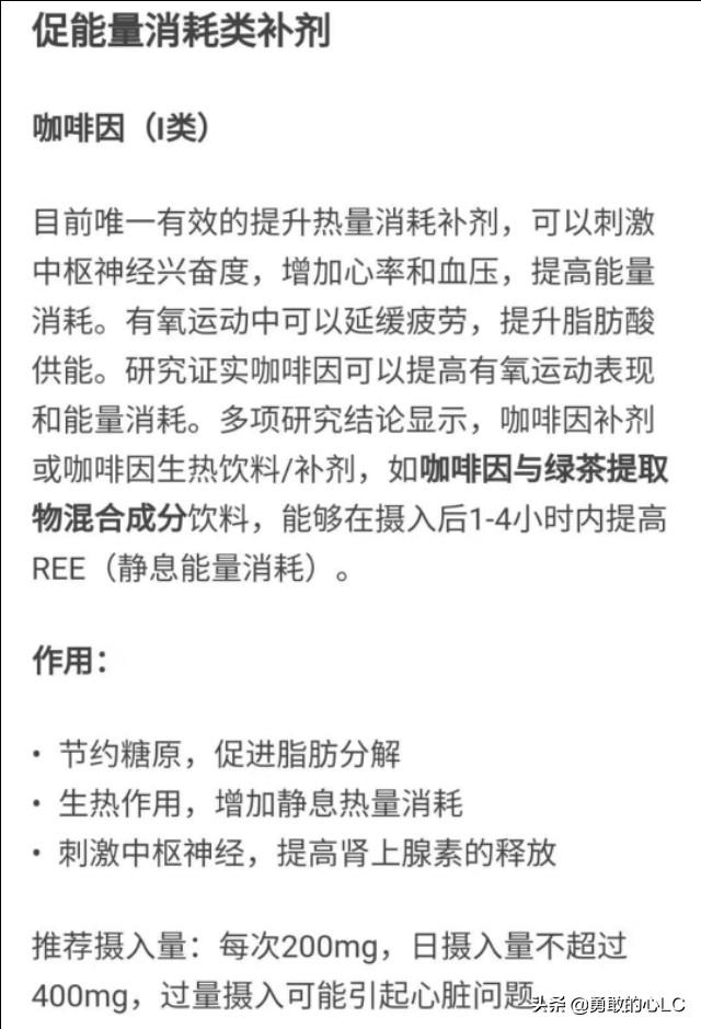
为什么说咖啡能加速减肥?

1、咖啡有改善水肿的效果;

2、咖啡因确实有提高运动成绩、提高代谢的作用。特别是在耐力运动的领域。

3、咖啡因中的成分有助于脂肪的燃烧与分解。促进激活激素敏感型脂肪酶的活性。从这点来看。确实有助于减脂。

但是。也不能就此就依赖咖啡会带来多好的减肥效果。

因为。激素敏感性脂肪酶的活性主要还是依靠饮食的合理规划带来的胰岛素的稳定与通过锻炼带来的肾上腺素的提高。才能继续脂肪下一步的运作。

并且大量的摄入咖啡因。对身体也会存在一定的伤害。带来危险。

如果喜爱咖啡、少量喝可以。如果想利用它来减肥。远不如健康的饮食和合理的锻炼带来的效果健康、有效。

其他观点:

关键看咖啡因含量(一杯美式黑咖啡含咖啡因200mg)

有氧运动前45分钟

每公斤体重摄入3-6mg咖啡因 效果最好

我跑前45分钟1粒咖啡因胶囊(200mg咖啡因)

您还感兴趣的文章推荐

以上就是由互联网推广工程师 网创网 整理编辑的,如果觉得有帮助欢迎收藏转发~

相关推荐

发表评论

您的电子邮箱地址不会被公开。

评论(2)

  • 少女恶习 永久VIP 2022年12月28日 07:25:47

    咖啡,咖啡因,作用,含量,效果,醇香,脂肪,也有,才是,配料表

  • 心太野╮ 永久VIP 2022年12月28日 07:25:47

    没想到大家都对都说健身前喝黑咖啡能加强效果也能加速减肥,我买雀巢的那个速溶黑咖啡行不行啊?感兴趣,不过这这篇解答确实也是太好了

  • 对不起是种借口 永久VIP 2022年12月28日 07:25:47

    你好。我们所说的咖啡可以减肥。指的是黑咖啡。并不是所有的咖啡都可以有辅助减肥的效果。黑咖啡冲泡后。液体成黑褐色。味道苦。