苏享茂案件后,翟欣欣和苏享茂家人现在的状况如何?
原创

苏享茂案件后,翟欣欣和苏享茂家人现在的状况如何?

好文
试试语音读文章

热门回答:

翟欣欣没了音信。但苏享茂的家属已经开始行动。

4月20日下午。WePhone创始人苏享茂家属正式向北京市朝阳区人民法院递交民事起诉书。起诉状显示。原告苏享茂家属请求判决被告翟欣欣归还人民币近千万元。包括归还《离婚协议书》中苏享茂支付翟欣欣的660万以及撤销苏享茂对翟欣欣的赠与。此外。苏享茂家属还提出重新分割两人在海南的房产等诉讼请求。

2017年9月7日凌晨。37岁的苏享茂从西二旗的家中跳楼自杀。临终前。他在自己研发的产品WePhone上推送了一条“公司法人被毒妻翟某害死。WePhone即将停止运营”的消息。

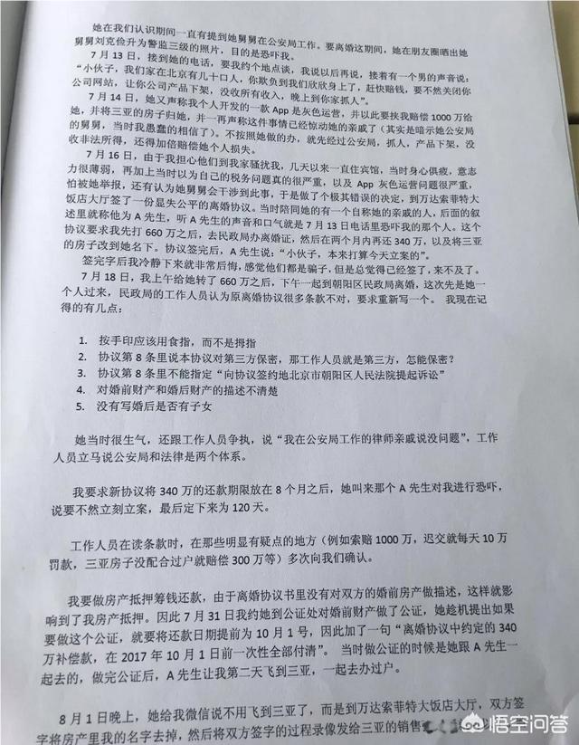
苏享茂去世后。家人朋友在其办公室中发现一份关于苏享茂和前妻翟欣欣从相识到离婚的详细记录。上面显示。两人于2017年3月30日通过婚恋网站世纪佳缘初次见面。随后开始恋爱。并于同年6月6日领取结婚证。7月18日签订离婚协议。同时。他在遗书中称。前妻以他有漏税行为及WePhone或存在灰色运营对他进行威胁。并在离婚协议中索要现金1000万元的补偿费用及位于三亚的一处房产。

此前。据红星新闻报道。有知情人士称翟欣欣曾在2011年左右与自己同级的同学王志刚(化名)结过婚。但很快就分手了。然而。她和世纪佳缘网站均没有披露这段短暂婚史。

该事件广受关注。主要在于以下几点方面:

一、翟欣欣是否存在骗婚与敲诈。对此。翟欣欣至今没有正面回应。苏享茂代理律师张起淮告诉每日人物。从去年事发到现在都没能找到翟欣欣。她的家人也联系不到她。同时。对方相对复杂的背景和关系。也给此前的调查造成了一定困难。此次苏享茂方向法院提交的材料有三个案由。分别围绕离婚后财产纠纷、赠与合同无效、返还财物展开。目前尚未触及刑事方面的内容。但张起淮律师表示。事实终究会得到呈现。而对于此次一经立案后胜诉的把握。张起淮认为几率较大:“我们对于翟欣欣逼迫苏享茂签下《离婚协议书》有很强的证据。”

二、苏享茂生前为什么受威胁。根据苏享茂遗书。翟欣欣以苏有漏税行为和WePhone存在灰色运营来威胁他签下有巨额赔偿的离婚协议。这是否意味着。苏享茂的公司确实存在漏税和灰色运营。据澎湃新闻报道。苏享茂去世后。当地的税务机关已对其公司进行了相关的稽查。但未提出问题。

三、世纪佳缘网站可注册虚假信息。是否该为苏享茂之死担责。翟欣欣在世纪佳缘网站上注册的是虚假信息。也隐瞒了自己的婚史。这让苏享茂在未完全了解翟欣欣情况就与其步入婚姻殿堂。此次起诉。苏享茂家属还暂未将世纪佳缘列入被告。但张起淮律师在接受澎湃新闻采访时称;“这并不意味着不会追究他们应承担的法律责任。”

其他观点:









其他观点:

第一。结合翟欣欣特殊家庭背景 。估计在国外躲避风头 。待到风头一过。肯定又出来骗钱!

第二。法网恢恢。疏而不漏!如果她的犯罪事实成立。就算是跑到天涯海角。也会缉拿到案。想下红色通缉令。在牛逼的人物也乖乖地回来自首!

最后友情提醒下。凡事给她进行诈骗提供帮助的人。无论你身处何位。最终也逃脱不了干洗!

您还感兴趣的文章推荐

以上就是由互联网推广工程师 网创网 整理编辑的,如果觉得有帮助欢迎收藏转发~

分享到 :
相关推荐

发表评论

您的电子邮箱地址不会被公开。

评论(2)

  • 初心未变 永久VIP 2022年12月27日 02:36:09

    家属,两人,世纪,佳缘,他在,灰色,遗书,协议,律师,前妻

  • 少年狂 永久VIP 2022年12月27日 02:36:09

    没想到大家都对苏享茂案件后,翟欣欣和苏享茂家人现在的状况如何?感兴趣,不过这这篇解答确实也是太好了

  • 意中人 永久VIP 2022年12月27日 02:36:09

    翟欣欣没了音信。但苏享茂的家属已经开始行动。4月20日下午。WePhone创始人苏享茂家属正式向北京市朝阳区人民法院递